找回密码
 立即注册
查看: 906|回复: 0

2025届苏州新八校高三下学期联考三模物理试题+答案

[复制链接]
阅读字号:
        

升级   33.45%

203

主题

16

回帖

1669

积分

金牌会员

积分
1669
发表于 2025-5-27 15:10:35 | 显示全部楼层 |阅读模式 来自 江苏南京
本帖最后由 bu18626222247 于 2025-5-27 15:27 编辑

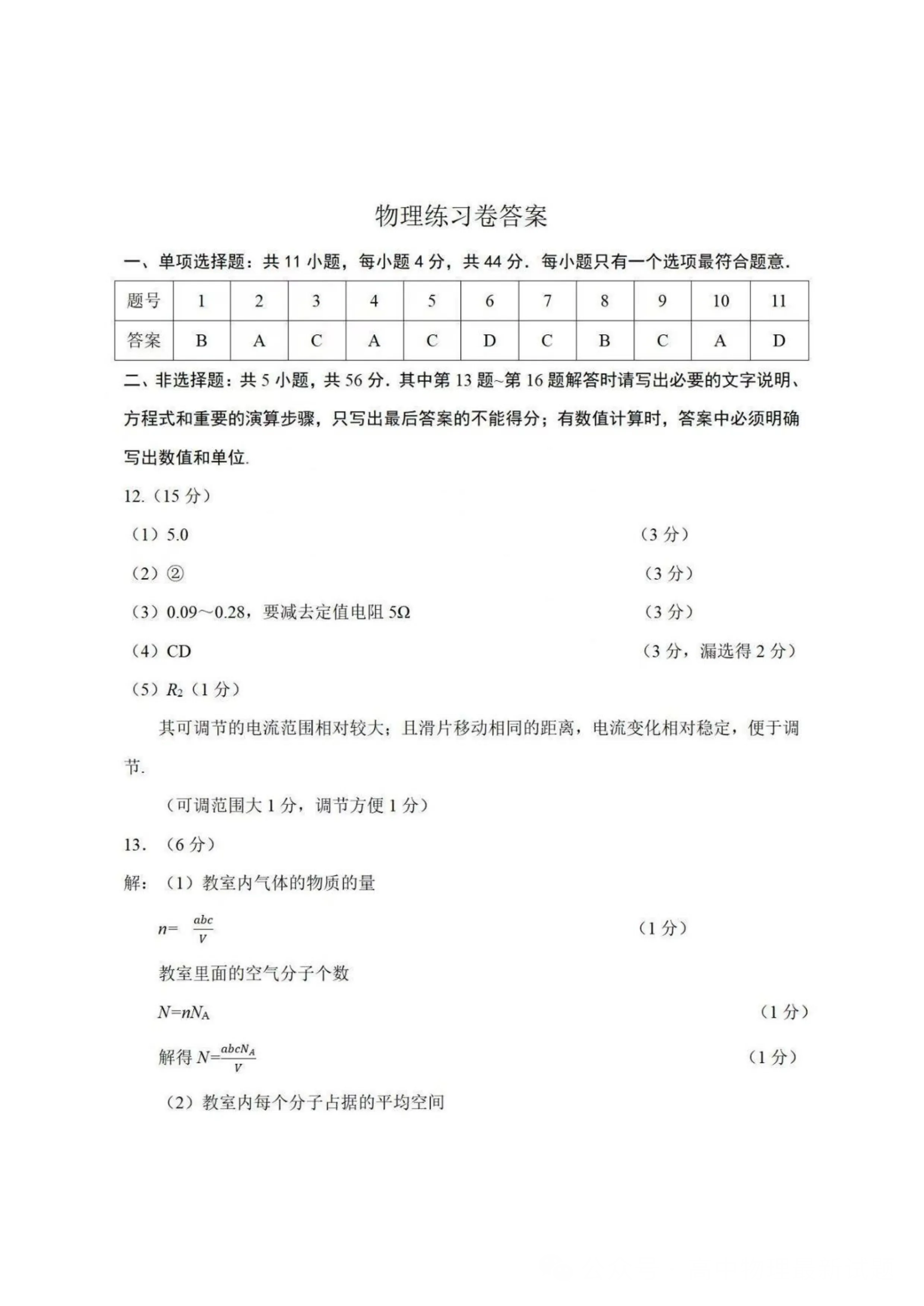
最新苏州2025届新八校高三下学期联考三模物理试题+答案

有需要帮孩子打印的家长可以联系Pony老师获取高清版PDF

1.png

2.png

5.png

7.png

8.png

9.png

10.png

如何在公众号获取如下图:


回复示例.png


因附件大小限制在1.95M本站无法提供高清附件

有需要帮孩子打印的家长可以联系Pony老师获取高清版PDF

········································································

请关注下方公众号回复【试题下载

运营全网通公众号.jpg

王老师18626222247.jpg

苏州昆山太仓小初高全科辅导

Ps:资料内容源于网络,仅供学习使用,如有侵权,请联系删除!

回复

使用道具 举报

您需要登录后才可以回帖 登录 | 立即注册

本版积分规则

QQ|Archiver|手机版|小黑屋|苏州通论坛

GMT+8, 2026-5-14 02:33 , Processed in 0.045162 second(s), 11 queries , Redis On.

Powered by Discuz! X3.5

© 2001-2026 Discuz! Team.

快速回复 返回顶部 返回列表