找回密码
 立即注册
查看: 1007|回复: 2

好消息!长三角年内可异地提取公积金!|你好,苏州

[复制链接]
阅读字号:
        

升级   100%

236

主题

20

回帖

949

积分

管理员

积分
949
发表于 2024-4-18 09:52:54 | 显示全部楼层 |阅读模式 来自 江苏苏州
本帖最后由 谷梁3872 于 2024-4-18 09:55 编辑


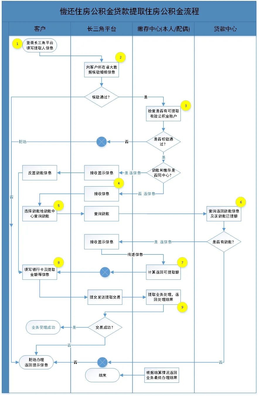
近日,2024年长三角住房公积金一体化推进会召开,年度工作方案出炉。根据方案,长三角区域内城市可通过长三角“一网通办”平台,异地办理提取公积金业务。申请人本人或配偶名下有公积金贷款,均可在缴存地范围内申请提取自己的住房公积金,职工可登录长三角“一网通办”平台办理。业务开展范围将从试点中心逐步向其他城市中心扩展,预计10月底前有条件的中心全部接入运行。


f3a422381ff3ccdc5b98431872ead16c.jpeg


近日,苏州市消保委、苏州市餐饮行业协会联合向全市餐饮服务单位发布倡议书,推动相关企业强化预制菜食品安全管理,实行餐饮环节使用预制菜明示制度。


经济

昨天,太仓高新区与德国客尼技术教育集团达成协议,将在太仓建立中德客尼新能源汽车培训中心,打造中德新能源汽车人才培养基地,将为太仓、江苏乃至中国新能源汽车行业培养具备职业行动能力的高水平技术人才。(点击了解)

昨天,苏州湾科技生态产业园开园仪式在吴江湖滨大厦举行。产业园位于东太湖畔,占地211.5亩,是“苏州湾科技城”重点区域之一。区域内规划建设了稻谷互联网产业园、湖滨大厦等特色产业空间,布局了大数据、人工智能、水环境保护等特色产业。
[img][/img]



民生

昨天,苏州市交通运输局铁路处相关负责人在接受采访时表示,苏州东站力争于2027年底通苏嘉甬铁路开通时同步启用,目前方案为地下站。苏州东站是苏州工业园区城市副中心——吴淞湾未来城的核心项目。苏州东站综合交通枢纽为全省首个地下高铁站,项目地上、地下共六层,其中地下三层为铁路站台层,地下二层为铁路站厅及社会停车场,地下一层为城市通廊及社会停车场,地上一层至三层为商业、办公、休闲等功能复合的城市空间。


“吴中发布”官微消息,位于吴中区的“渎+”人才公寓即将上线投入使用。项目总占地面积10768平方米,建筑面积36142平方米,共3栋楼497套房间,其中31平方米的单间481套,62平方米的套房16套,配有276个停车位。






4月22日起,苏州工业园区将开展2024年度春季犬只狂犬病集中免疫工作。犬只可选择免费接种国产狂犬疫苗或自费接种进口狂犬疫苗,猫可自费接种进口狂犬疫苗(国产狂犬疫苗仅适用于犬)。本次社区集中免疫的接种对象仅限出生满3个月、狂犬免疫有效期届满前30日内,或已超过狂犬免疫有效期的犬、猫(狂犬免疫有效期为一年)。
各街道免疫日程表
娄葑街道
35af081c0bf3fcc7bf1316b0c2e9273d.png
08cf11bab1d304d2776e5ab0bf103010.png

斜塘街道
78a137784e6129b269d7d98df9de77d7.png
658de134711bf9af327f104cc3affa7a.png

注:菁英社区、菁汇社区、文华社区、金堰社区、林泉社区、雪堂社区为公租房社区,不得养宠。

唯亭街道
886683f74c225dd6164b195ea198f0bf.png
893199fcdba794e6b92ddd931855c0ea.png
胜浦街道
6efec3ee605f5c20b8faf3fd592c159b.png

注:菁华社区、西洛巷社区、青年汇社区(部分)、汀兰社区(部分)、阳浦路社区为公租房社区,不得养宠。

金鸡湖街道
be80a328c975839ab2394380445d457b.png
48bece53dcc13b742c8fc5ec6370b04c.png
745bfc230ffd6fdde007eab76728254a.png



体育

常熟琴湖半马接力精英赛将于5月4日再次起航。此次赛事分为:21公里团队半马接力组(7人x3公里)、3公里个人环湖组、3公里家庭组(2-3人)。目前,比赛已开启报名,感兴趣的小伙伴们不要错过了哦。




昨天,第38届“同里杯”中国围棋天元赛三番棋决赛在吴江同里天元文化苑收枰。挑战者连笑九段执白中盘战胜在位天元芈昱廷九段,最终以总比分2比1挑战成功,时隔5年后再度荣膺天元位。


89278c841f6b139b87c17336c865495e.jpeg



文化

苏州健康科普馆昨天正式对外开放运行。据介绍,苏州健康科普馆是全国首家大型健康科普主题场馆,展陈面积达4050平方米。去年12月启动试运行以来,接待各级单位100多家,参观学习3000多人次。




国内要闻
今年一季度,交通运输生产开局良好。其中,民航旅客运输量接近1.8亿人次,货邮运输量完成200.7万吨,均创下历年一季度最高值;全国铁路发送旅客突破10亿人次,日均发送旅客1114.7万人次,同比增长28.5%,多项客运指标创历史最好水平。

人力资源社会保障部等九部门昨天发布《加快数字人才培育支撑数字经济发展行动方案(2024-2026年)》,计划用3年左右时间,扎实开展数字人才育、引、留、用等专项行动。行动方案部署了数字技术工程师培育项目、数字技能提升行动、数字人才国际交流活动、数字人才创新创业行动、数字人才赋能产业发展行动、数字职业技术技能竞赛活动等6个重点项目。


中国科学院国家天文台FAST运行和发展中心消息,有“中国天眼”之称的500米口径球面射电望远镜(FAST)发现的新脉冲星数量突破900颗,其中包括120余颗双星脉冲星、170余颗毫秒脉冲星、80颗暗弱的偶发脉冲星。这些发现,极大拓展了人类观察宇宙视野的极限。


据中国载人航天工程办公室消息,北京时间2024年4月17日,神舟十八号载人飞船与长征二号F遥十八运载火箭组合体已转运至发射区。目前,发射场设施设备状态良好,后续将按计划开展发射前的各项功能检查、联合测试等工作,计划近日择机实施发射。



2f73e3ea6e85cf7a9d2a9306d68c045d.jpeg





服务导览



苏州国际精英创业周诚邀您的参与


江苏省2024年中职职教高考文化统考考前提醒


年轻人在苏州爱上逛公园,20分钟足够啦




回复

使用道具 举报

        

升级   18.67%

0

主题

34

回帖

78

积分

注册会员

积分
78
发表于 2024-4-18 10:03:49 | 显示全部楼层 来自 澳大利亚
路过,支持一下啦
回复

使用道具 举报

        

升级   2.67%

0

主题

22

回帖

54

积分

注册会员

积分
54
发表于 2024-4-18 10:08:02 | 显示全部楼层 来自 陕西西安
我是个凑数的。。。
回复

使用道具 举报

您需要登录后才可以回帖 登录 | 立即注册

本版积分规则

QQ|Archiver|手机版|小黑屋|苏州通论坛

GMT+8, 2026-2-1 19:41 , Processed in 3.544263 second(s), 43 queries .

Powered by Discuz! X3.5

© 2001-2025 Discuz! Team.

快速回复 返回顶部 返回列表