找回密码
 立即注册
查看: 1329|回复: 2

月薪达12K|部分不限户籍/学历!苏州一批好岗位来袭!

[复制链接]
阅读字号:
        

升级   100%

178

主题

33

回帖

762

积分

信息监察员

积分
762
发表于 2024-3-25 11:02:51 | 显示全部楼层 |阅读模式 来自 江苏苏州

本文展示顺序:
事业单位/国企/政府部门/民企
部分不限户籍、学历、月薪达12K…
快看看有没有你心仪的岗位吧~
每个板块中的汇总表格不要错过!
☟☟☟
事业单位招聘


24ed9653eb3ed69da12db6ac5d1f57dc.png

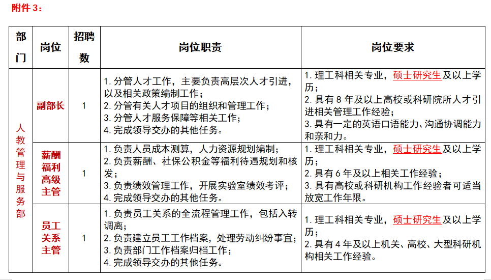
苏州实验室26人|本科起|薪资达60万+
招聘岗位、条件、待遇
综合高级主管,文秘主管,后勤主管,党群高级主管等
点击查看大图,上下滑动查看
f59f44187204163db97be24ab954d275.png
c83e27c9d6d3cd5fdc0d5b80b3571e1c.png
137dee21d1ccc8e19fc8162e9b29cc76.png
46e16268779db66221a3cb0bb6cde29c.png
367d86a09b307e15cc08301e47027dae.png
1d2428b4eb5a3ecca9464657cb5e9c76.png
年龄不超过35周岁(1989年1月1日后生),副部长年龄不超过40周岁(1984年1月1日后生),特别优秀的可适当放宽。

薪酬福利待遇
1.实验室实行更有竞争力的协议工资薪酬体系,副部长协议薪酬60万起;硕士应届生年薪20万起。
2.实验室根据国家有关规定提供社保公积金,享受节日福利、年度体检等。
3.提供相关专业和技能提升的培训机会,有完备的人才发展体系。
报名时间及方式
尽快报名,招满为止,邮箱报名
关注【本地宝苏州招聘】公众号,在聊天对话框中回复【实验室】即可获取完整公告、报名邮箱、附件下载



苏州市吴中区社会治理
现代化综合指挥中心
6人|本科起|不限专业
招聘岗位及条件
坐席员6名,负责受理处理市民通过电话、短信或网络提出的各种咨询或求助事项及巡查员巡查上报的事、部件问题,工作地址在吴中区吴中大道1399号越溪智慧谷农发大厦2层、10-11层。
5c77a9cfa8e85ad6cf7b8129c5336a91.png
身体健康,体貌端正,无残疾,无口吃,无色盲,无重听,无纹身,肤表无异常,无传染性疾病;肝功能检查各项指标正常。
报名时间及方式
至3月27日(周三)15:00止,邮箱报名
关注【本地宝苏州招聘】公众号,在聊天对话框中回复【坐席员】即可获取完整公告、报名邮箱、附件下载

国企央企招聘
c4caf861236e3eda5e639a5784d4500d.png

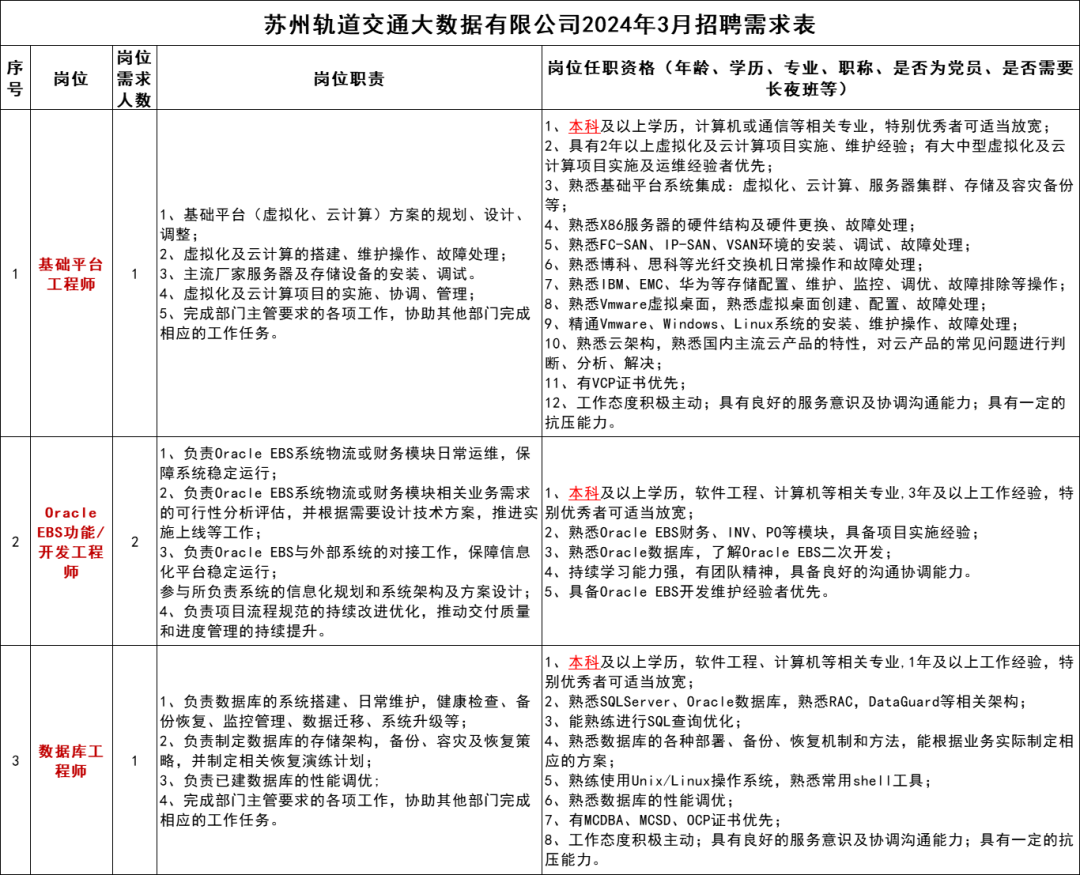
苏州轨道交通大数据有限公司国企|4人|不限户籍/本科起
招聘岗位、条件、薪资
岗位性质为外包岗位
基础平台工程师,Oracle EBS功能/开发工程师,数据库工程师
6c10ed468798a7700c36d727bbdbbd17.png
点击查看大图,上下滑动查看
全日制本科及以上学历,年龄在18周岁以上。
薪资福利:1.薪资面议;2.依法足额缴纳五险和住房公积金;3.依法享受各类假期;4.其他福利:伙食补贴、过节费、高温费、生日福利等。
报名时间及方式
3月31日前,邮箱报名
关注【本地宝苏州招聘】公众号,在聊天对话框中回复【地铁】即可获取完整公告、报名邮箱、附件下载

苏州工业园区苏相合作区国有企业国企|8人|本科/不限户籍
招聘岗位、条件、待遇
资深执行员(合约管理岗),中级执行员(三会管理岗),资深执行员(文秘行政岗),产业招商专员
点击查看大图,上下滑动查看
f17351aa39eb3d42bdf0defbfcbc7c2f.png

1、具有中华人民共和国国籍,政治品质良好,遵纪守法,品行端正,无违法犯罪记录,具有正常履行岗位职责必备的身体条件和招聘岗位所规定的具体资格条件。
2、学历是指具有国家承认的学历及相应学位,报名人员须于报名截止前取得学历及学位证书,其他国(境)外留学人员须于报名截止前完成教育部留学服务中心学历认证方可报考。“专业”的设置目录参照《江苏省2024年度考试录用公务员专业参考目录》。
3、应届毕业生报名时须提供所在院校出具的《毕业生就业推荐表》,且须于正式报到前提供相应学历学位证书。
4、27周岁及以下是指1996年3月17日及以后出生,30周岁及以下是指1993年3月17日及以后出生,35周岁及以下是指1988年3月17日及以后出生。
5、工作经历的要求是指截至2024年3月31日前,在各类机关和企事业单位等累计工作的经历。具体工作经历以人力资源和社会保障部门出具的社保缴费清单为依据。
报名时间及方式
3月18日9:00-4月1日15:00,网上报名
关注【本地宝苏州招聘】公众号,在聊天对话框中回复【园区国企】即可获取完整公告、报名入口、附件下载

政府部门招聘
23547273c9a071c9b9638d738c90e089.png


苏州高铁新城(北河泾街道)社区工作者10人|本科|不限专业
招聘岗位及条件
社区工作人员10人
58d717e60478870f4b1abbaa631bc503.png
点击查看大图
1.大学本科及以上学历,具有相应学位。年龄在35周岁及以下(1988年3月20日以后出生)。
2.苏州大市户籍,户籍迁入时间截止到公告发布之日(在苏高校学生集体户口不能视作苏州市区户籍)。
报名时间及方式
3月20日—3月27日,网上报名
关注【本地宝苏州招聘】公众号,在聊天对话框中回复【社工】即可获取完整公告、报名入口、附件下载


苏州市司法局4人|大专起|不限专业
招聘岗位及条件
计算机系统操作工3名、驾驶员1名
2920494015836e750c9953c980910815.png
点击查看大图
1.苏州市区户籍。
2.年龄:35周岁以下(1988年3月20日后出生)。
3.身体健康,无影响正常履行职责的各种疾病。
报名时间及方式
3月20日至3月26日,邮箱报名
关注【本地宝苏州招聘】公众号,在聊天对话框中回复【司法局】即可获取完整公告、报名邮箱、附件下载

本地宝入驻企业招聘

苏州海特自动化设备有限公司高新技术企业|7岗|3-12K/月
招聘岗位、条件
人事行政主管、操作工、仓库管理员、业务工程师、品质主管、品质专员、CNC编程工程师
上下滑动查看
284f408ea49c1398e34f0c6a0508c3fb.jpeg
fbaf0ba797e552443503496047b33a0a.jpeg
64b958a96b6908e5414db58a7010eda4.jpeg
4e5b78707a5ebb3454ef3bddf5c19b2f.jpeg
3e7961be5667041e557a93c49840d6fb.jpeg
70850d23b4d7dc596c6e94d43a901521.jpeg
a913e09081fec98aecaec0106c4c0994.jpeg
地址:江苏省苏州市相城区中市路2号3幢2楼











回复

使用道具 举报

        

升级   26.67%

0

主题

40

回帖

90

积分

注册会员

积分
90
发表于 2024-3-25 11:05:55 | 显示全部楼层 来自 孟加拉
支持一下
回复

使用道具 举报

        

升级   9.33%

0

主题

27

回帖

64

积分

注册会员

积分
64
发表于 2024-3-25 11:12:52 | 显示全部楼层 来自 北京
路过,支持一下啦
回复

使用道具 举报

您需要登录后才可以回帖 登录 | 立即注册

本版积分规则

QQ|Archiver|手机版|小黑屋|苏州通论坛

GMT+8, 2026-5-1 02:43 , Processed in 0.058649 second(s), 14 queries , Redis On.

Powered by Discuz! X3.5

© 2001-2026 Discuz! Team.

快速回复 返回顶部 返回列表