找回密码
 立即注册
查看: 1029|回复: 2

2024苏州高铁鑫诚私募基金管理有限公司招聘简章

[复制链接]
阅读字号:
        

升级   100%

1955

主题

16

回帖

7499

积分

管理员

积分
7499
发表于 2024-9-2 09:50:32 | 显示全部楼层 |阅读模式 来自 江苏泰州

苏州高铁鑫诚私募基金管理有限公司因发展需要,向社会公开招聘工作人员1名,委托苏州高铁新城人力资源管理有限公司负责招聘。现将相关招聘事项公布如下:

  一、招聘条件

  1.具有中华人民共和国国籍,遵纪守法,品行端正,无违法违纪等不良记录;

  2.政治素质好,拥护党的路线方针政策,具有较强的事业心和责任感;

  3.身体健康,具有招聘岗位所规定的具体资格条件;

  4.学历是指具有国家承认的学历,并在报名截止前取得并提供相应证书方可报考,归国留学人员须于报名截止前取得并提供有教育部留学服务中心出具的相应学历学位证明;

  5.现役军人和在读非应届的普通高校生不得报考。

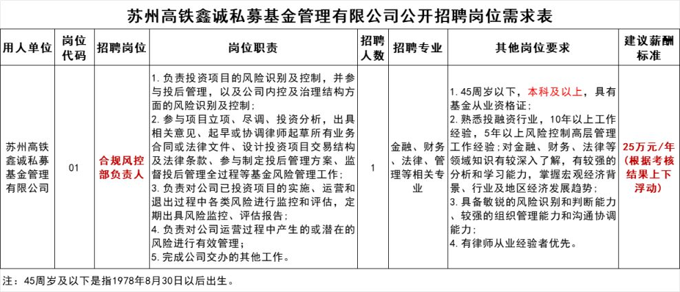
  二、招聘公司、岗位、人数及具体要求

  各公司及岗位具体要求见附件《苏州高铁鑫诚私募基金管理有限公司公开招聘岗位需求表》


66d519d9740f7.png

  三、招聘事项

  1.采用网上报名的方式。网上报名链接为:点击入口;

  2.报名材料:身份证、学历及学位证书、《教育部学历证书电子注册备案表》、工作经历证明(工作经历以劳动合同或社保缴费证明作为依据)、职称等相关资格证书及应聘者认为需要提交的相关证明材料。请务必保证提供材料的真实性和完整性,如发现虚假材料或信息材料不完整,取消报名资格,后果由应聘者自负;

  3.报名时间:2024年8月30日-9月8日,应聘者在报名之后的一个月内请保持手机通畅;

  4.每位应聘者限报一个岗位,资格审查通过后,不得更改报名信息,不得改报其他岗位;

  5.资格初审由人力资源公司负责审核。满足条件进入考试环节,则需携带报名材料原件进行资格复审,审核不合格者,取消考试资格。

  四、考试

  (一)笔试

  笔试开考比例为1:5,如达不到开考比例的,则按照1:5的比例核减岗位招聘人数直至取消该岗位。

  1.笔试时间、地点将通过邮件和电话通知。请保持联系方式畅通;如联系不到者,视作放弃;

  2.笔试成绩以百分制计算,设60分为合格分数线。在笔试合格人员中,根据笔试成绩从高到低按1:5的比例,确定进入面试人选。不足1:5比例的,按实际合格人数确定进入面试人选。笔试成绩占总成绩的40%;

  3.笔试成绩及进入面试人员名单在“新城招聘”网址公布,时间不少于3天。

  (二)面试

  1.面试时间、地点另行通知。请保持联系方式畅通;如联系不到者,视作放弃;

  2.面试成绩以百分制计算,保留小数点后二位小数,第三位四舍五入。以60分为合格分数线,面试不合格者不计算总成绩;

  3.在面试合格人员中,按照总成绩从高分到低分的顺序,根据岗位招聘人数1:1的比例确定参加体检人员;

  4.面试成绩、总成绩及进入体检人员名单在“新城招聘”网址公布,时间不少于3天。

  (三)成绩计算

  按笔试成绩占40%,面试成绩占60%来计算总成绩,按照总成绩由高分到低分确认进入体检名单,如总成绩相同,则按照面试成绩由高到低的顺序,如面试成绩相同,则对成绩相同的人员另行安排加试。

  五、体检

  按照总成绩从高分到低分,根据招聘计划人数1:1的比例确定参加体检的人员,体检标准参照修订后的《公务员录用体检通用标准(试行)》执行。具体时间、地点另行通知,体检费用由应聘者自理。

  六、考察及录用

  招聘单位对通过考试并体检合格的应聘者进行政审考察,并对应聘者资格条件进行复查。

  因体检不合格、政审考察不通过或考生放弃等原因造成缺额的,可在面试成绩合格人员中,按照总成绩由高到低进行人员递补。

  经考试、体检和考察,拟录用的应聘者名单在“新城招聘”网进行公示,公示时间为7天。经公示无异议的,通知被录用人员办理录用手续。

  七、录用形式

  拟录用人员与招聘单位签订劳动合同,约定试用期。试用期考核不合格的,解除劳动合同。合同期内,薪酬待遇按照招聘单位薪酬管理办法执行。

  被录用人员,如与原单位发生人事(劳动)争议等事项,均由本人负责解决。

  八、纪律与监督

  报考人员须如实提供有关证件,真实、准确、认真填写报名登记表;徇私舞弊、弄虚作假者,一经查实,取消面试和录用资格,并追究相关人员的责任。

  九、苏州高铁新城人力资源管理有限公司享有本简章的最终解释权。咨询电话:65885299

  附件:《苏州高铁鑫诚私募基金管理有限公司公开招聘岗位需求表》


回复

使用道具 举报

        

升级   2.67%

0

主题

22

回帖

54

积分

注册会员

积分
54
发表于 2024-9-2 09:50:59 | 显示全部楼层 来自 澳大利亚
路过,支持一下啦
回复

使用道具 举报

        

升级   17.33%

0

主题

33

回帖

76

积分

注册会员

积分
76
发表于 2024-9-2 09:54:59 | 显示全部楼层 来自 江苏泰州
真是 收益 匪浅
回复

使用道具 举报

您需要登录后才可以回帖 登录 | 立即注册

本版积分规则

QQ|Archiver|手机版|小黑屋|苏州通论坛

GMT+8, 2026-4-30 23:57 , Processed in 0.124351 second(s), 14 queries , Redis On.

Powered by Discuz! X3.5

© 2001-2026 Discuz! Team.

快速回复 返回顶部 返回列表