找回密码
 立即注册
查看: 1339|回复: 2

2024年苏州市相城区区属国有企业招聘工作人员公告

[复制链接]
阅读字号:
        

升级   100%

1955

主题

16

回帖

7499

积分

管理员

积分
7499
发表于 2024-8-9 09:47:29 | 显示全部楼层 |阅读模式 来自 江苏泰州

 苏州市相城区区属国有企业人员招聘简章

  为加强相城区区属国有企业人才队伍建设,拓宽企业高素质干部人才储备,经批准同意,苏州市相城区区属国有企业(苏州市相城城市建设投资(集团)有限公司、苏州市相城市政建设投资(集团)有限公司、苏州市相城生态文旅发展(集团)有限公司、苏州市相城招商(集团)有限公司)集中开展招聘工作,面向社会公开招聘工作人员49人,现将相关招聘事项公布如下:

  一、报考条件

  1.遵纪守法,品行端正,无违法犯罪记录。

  2.政治素质好,拥护党的基本路线和方针政策,具有敬业奉献精神。

  3.身体健康。

  4.具体岗位要求详见岗位简介表。


66b574efc13e8.png


66b574fc140c8.png


66b5750a62fac.png

66b575257589d.png


  二、报名和资格初审

  1. 报名方式:采用网上报名形式,报名网址:点击入口

  2. 报名时间:8月12日9:00—8月16日16:00。

  3. 资格初审:8月12日9:00—8月17日16:00。

  4. 陈述申辩:8月12日9:00—8月18日16:00(工作日期间)。

  5. 对资格初审异议的处理:8月12日9:00—8月18日16:00(工作日期间)。

  6. 报名程序:

  (1)信息录入:应聘者按照报名系统提示和岗位要求,如实填报个人信息;

  (2)照片上传:本人近期免冠正面二寸(35×45毫米)证件照(jpg格式,大小不超过200kb);

  (3)材料上传:报名材料扫描后上传报名系统,单个文件大小不超过10M,格式为jpg或pdf,要求清晰、位正。上传的材料须与报名信息录入内容一致。材料主要包括:身份证、学历(学位)证书、户籍证明、工作经历证明(个人社保记录等证明)和岗位简介表中要求的相关证书及材料的扫描件。

  7. 每位应聘者限报一个岗位,资格初审通过后,不得更改报名信息,不得改报其他岗位。

  8. 资格初审:由招聘单位对应聘者所提供的电子材料进行资格初审,初审合格人员,由招聘单位通知应聘者参加笔试、面试环节。

  三、考试

  (一)笔试

  1. 参加笔试人员,于笔试当天凭本人身份证及准考证参加笔试。笔试具体时间、地点由招聘单位另行通知。

  2. 笔试采取闭卷形式,笔试成绩以百分制计算,保留小数点后二位小数,第三位四舍五入。

  3. 本次招聘笔试开考比例为1:3,达不到开考比例的,不进行笔试,直接进行面试。

  4. 本次招聘根据应聘者笔试成绩按高分到低分的顺序1:3进入面试。

  5.笔试成绩在相城人才网公示。

  (二)面试

  1. 面试时间、地点由招聘单位另行通知。

  2. 面试成绩以百分制计算,保留小数点后二位小数,第三位四舍五入。

  3. 面试成绩、综合成绩及进入体检人员名单在相城人才网公示。

  (三)成绩计算

  组织笔试的,按笔试成绩占招聘考试总成绩的30%,面试成绩占招聘考试总成绩的70%计算综合成绩,保留小数点后二位小数,第三位四舍五入。直接面试的,面试成绩即为综合成绩。

  笔试、面试、综合成绩均设60分为合格分数线。如综合成绩相同的以面试成绩高者在前,如面试成绩仍相同,则对成绩相同的人员另行安排加试。

  四、体检

  按照综合成绩从高分到低分,根据招聘计划人数1:1的比例确定参加体检的人员,体检标准参照最新版《公务员录用体检通用标准(试行)》执行。具体时间、地点由招聘单位通知,体检费用由应聘者自理。

  五、考察

  招聘单位对通过考试并体检合格的应聘者进行政审考察,并对应聘者资格条件进行复审。因应聘者体检、政审考察和资格复审不合格以及因自动放弃录取资格而出现缺额时,可在报考同一岗位的人员中按综合成绩(合格分数线以上)从高分到低分的顺序进行一次性替补。

  六、录用

  经考试、体检和考察,拟录用的应聘者名单在相城人才网进行公示,公示时间为5个工作日。经公示无异议后,由招聘单位通知被录用人员办理录用手续。

  七、用工形式和待遇

  拟录用人员与招聘单位签订劳动合同,根据劳动合同法约定人员合同期限与试用期期限。试用期考核不合格的,解除劳动合同。合同期内,薪酬待遇按照招聘公司薪酬管理办法执行。

  八、纪律与监督

  国有企业公开招聘工作坚持“公开、平等、竞争、择优”的原则,自觉接受纪检监察部门和社会公众的监督。为方便群众和社会监督,杜绝不正之风,特设监督举报电话。

  电话:0512-85181232。

  九、本简章由各招聘单位负责解释

  招聘工作咨询电话:0512-67591016;

  城投集团咨询电话:0512-65124061;

  市政集团咨询电话:0512-65807008;

  生态文旅集团咨询电话:0512-68763206;

  招商集团咨询电话:0512-83898899。

  苏州市相城城市建设投资(集团)有限公司

  苏州市相城市政建设投资(集团)有限公司

  苏州市相城生态文旅发展(集团)有限公司

  苏州市相城招商(集团)有限公司

  2024年7月31日

  附件:

  1. 《苏州市相城区区属国有企业人员招聘简章》

  2. 《苏州市相城城市建设投资(集团)有限公司招聘工作人员岗位简介表》

  3. 《苏州市相城市政建设投资(集团)有限公司招聘工作人员岗位简介表》

  4. 《苏州市相城生态文旅发展(集团)有限公司招聘工作人员岗位简介表》

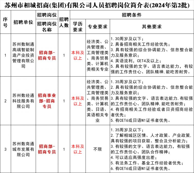
  5. 《苏州市相城招商(集团)有限公司招聘工作人员岗位简介表》


回复

使用道具 举报

        

升级   21.33%

0

主题

36

回帖

82

积分

注册会员

积分
82
发表于 2024-8-9 09:52:23 | 显示全部楼层 来自 宁夏固原
没看完~~~~~~ 先顶,好同志
回复

使用道具 举报

        

升级   17.33%

0

主题

33

回帖

76

积分

注册会员

积分
76
发表于 2024-8-9 10:23:37 | 显示全部楼层 来自 武汉大学
这是什么东东啊
回复

使用道具 举报

您需要登录后才可以回帖 登录 | 立即注册

本版积分规则

QQ|Archiver|手机版|小黑屋|苏州通论坛

GMT+8, 2026-5-1 01:14 , Processed in 0.085415 second(s), 14 queries , Redis On.

Powered by Discuz! X3.5

© 2001-2026 Discuz! Team.

快速回复 返回顶部 返回列表